找回密码
 注册

微信登录,快人一步

QQ登录

只需一步,快速开始

楼主: 新人老兵

[求助] 相关法规与实物标签

 火.. [复制链接]
发表于 2018-3-1 14:51 | 显示全部楼层
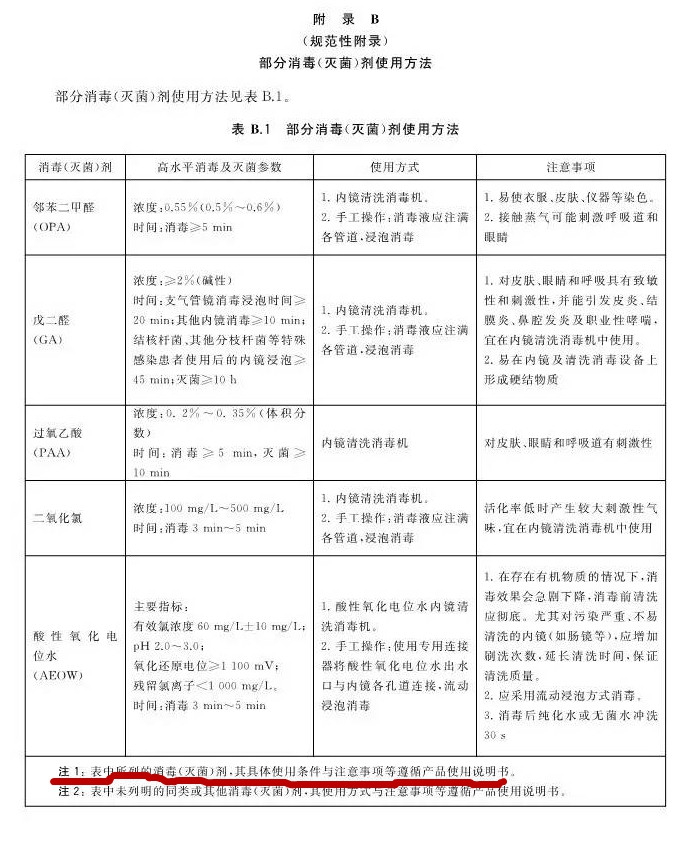
164243onzde1zeasfssfad_副本_副本.jpg
回复

使用道具 举报

 楼主| 发表于 2018-3-1 16:19 | 显示全部楼层

谢谢老师提示            
回复

使用道具 举报

 楼主| 发表于 2018-3-1 16:20 | 显示全部楼层
865898412 发表于 2018-3-1 08:30
浸泡消毒按说明书1小时执行

如果是执行1小时,可能要相应增加镜子、浸泡池………………………………
回复

使用道具 举报

 楼主| 发表于 2018-3-1 16:21 | 显示全部楼层
laixijjy 发表于 2018-3-1 07:46
按使用说明书执行。建议换合适的消毒剂。

可能这是合适的选项,但成本 又将成为下一个“扣”
回复

使用道具 举报

 楼主| 发表于 2018-3-1 16:23 | 显示全部楼层
石桥wshh1975 发表于 2018-3-1 08:39
这个问题是个老问题了,记得2012年济南年会时曾请教过李六亿教授,对于戊二醛消毒时间,说明书与规范的冲突 ...

这种实际与规范冲突的事,让我们实际操作者为难,不知老师的医院是如何执行的
回复

使用道具 举报

 楼主| 发表于 2018-3-1 16:25 | 显示全部楼层
川页 发表于 2018-3-1 10:00
消毒方式和时间应遵循产品说明书。
这是以后各种规范、标准制定常见的用词。
因为厂家的《消毒产品卫生 ...

谢谢,学习了                                             
回复

使用道具 举报

 楼主| 发表于 2018-3-1 16:26 | 显示全部楼层

谢谢老师,收藏了,提供给设备部门
回复

使用道具 举报

发表于 2018-3-1 18:20 | 显示全部楼层
新人老兵 发表于 2018-3-1 16:23
这种实际与规范冲突的事,让我们实际操作者为难,不知老师的医院是如何执行的

这个问题不用纠结吧,哪是国外有这么做的,已经说的很清楚遵循产品使用说明书
回复

使用道具 举报

发表于 2018-3-1 23:00 | 显示全部楼层
共同学习,谢谢分享
回复

使用道具 举报

发表于 2018-3-2 12:05 | 显示全部楼层
新人老兵 发表于 2018-3-1 16:26
谢谢老师,收藏了,提供给设备部门

不用谢,相互学习
回复

使用道具 举报

您需要登录后才可以回帖 登录 | 注册 |

本版积分规则

关闭

站长推荐上一条 /1 下一条

快速回复 返回顶部 返回列表